
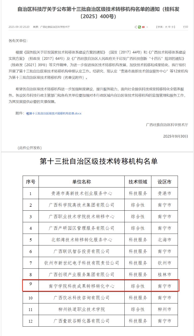
获批机构名单
2025年9月30日,根据《自治区科技厅关于公布第十三批自治区级技术转移机构名单的通知》(桂科发〔2025〕400号),南宁学院科技成果转移转化中心被认定为第十三批自治区级技术转移机构。
近年来,南宁学院高度重视技术转移转化工作,积极采取一系列有效措施,技术转移转化取得了较好成效,以许可、转让方式转化专利成果300多件,以技术开发、技术服务和技术咨询转化科技成果600多项;南宁学院通过了《高校知识产权管理规范》认证,成为广西第二所获此认证的高校,获批首批广西知识产权科技创新成果融合发展工作站等等。
未来,南宁学院将依托自治区级技术转移中心,促进知识产权与科技创新成果融合,加强产学研合作,优化知识产权创造、知识产权运用、知识产权保护、知识产权管理、技术转移转化、培训交流等工作,进一步加强制度建设,提升服务能力,面向社会提供科技成果转移转化全链条服务,加快技术转移和成果转化,为区域经济和产业科技发展贡献力量。
(图文/梁维忠)